Documentation Home
MySQL 9.7 Reference Manual
Related Documentation Download this Manual
PDF (US Ltr) - 41.8Mb
PDF (A4) - 41.9Mb
Man Pages (TGZ) - 272.5Kb
Man Pages (Zip) - 378.4Kb
Info (Gzip) - 4.2Mb
Info (Zip) - 4.2Mb


MySQL 9.7 Reference Manual  /  ...  /  MySQL Enterprise Firewall

8.4.9 MySQL Enterprise Firewall

Note

MySQL Enterprise Firewall is an extension included in MySQL Enterprise Edition, a commercial product. To learn more about commercial products, see https://www.mysql.com/products/.

MySQL Enterprise Firewall is an application-level firewall that enables database administrators to permit or deny SQL statement execution based on matching against lists of accepted statement patterns. This helps harden MySQL Server against attacks such as SQL injection or attempts to exploit applications by using them outside of their legitimate query workload characteristics.

In MySQL 9.7, MySQL Enterprise Firewall is available as a plugin (see Section 8.4.9.1, “The MySQL Enterprise Firewall Plugin”), and as a component (see Section 8.4.9.2, “The MySQL Enterprise Firewall Component”). The firewall plugin is deprecated. We recommend that you upgrade from the plugin to the firewall component as soon as possible, since the plugin is subject to removal in a future version of MySQL. See Upgrading to the MySQL Enterprise Firewall Component, for help with migrating to the MySQL Enterprise Firewall component.

The firewall plugin and firewall component supply the same functionality with the exception of account profiles, which are deprecated in the firewall plugin and not supported by the component. If you are using account profiles with the firewall plugin, you can migrate them to group profiles using the migration tool, as described in Migrating Account Profiles to Group Profiles. This is done automatically when you migrate from the firewall plugin to the firewall component by running upgrade_firewall_to_component.sql (see MySQL Enterprise Firewall Component Scripts) or MySQL Configurator (see Section 2.3.2.1, “MySQL Server Configuration with MySQL Configurator”).

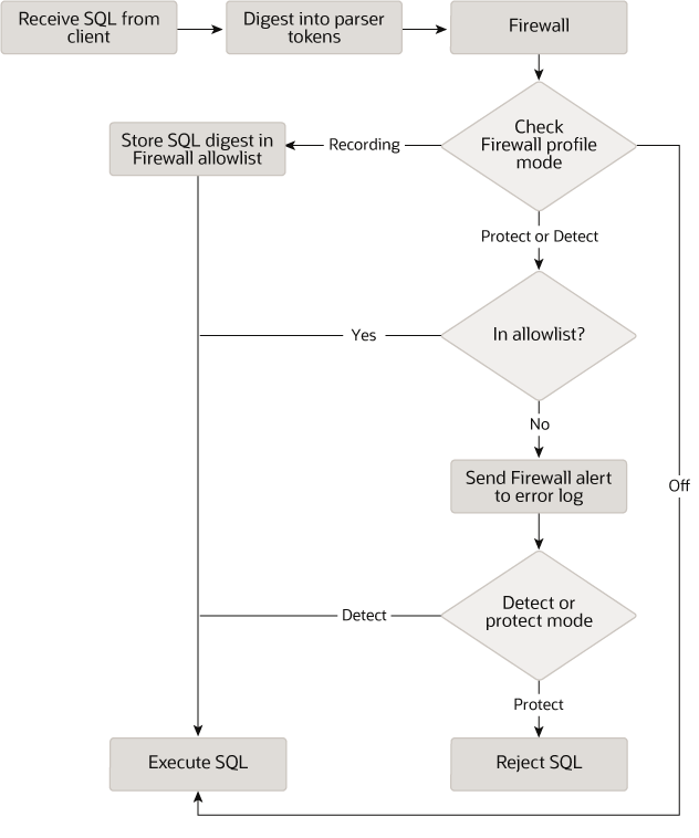
Each MySQL account registered with the firewall has its own statement allowlist, enabling protection to be tailored per account. For a given account, the firewall can operate in recording, protecting, or detecting mode, for training in the accepted statement patterns, active protection against unacceptable statements, or passive detection of unacceptable statements. The diagram illustrates how the firewall processes incoming statements in each mode.

Figure 8.1 MySQL Enterprise Firewall Operation

Flow chart showing how MySQL Enterprise Firewall processes incoming SQL statements in recording, protecting, and detecting modes.

The following two sections describe, respectively, the MySQL Enterprise Firewall plugin and the MySQL Enterprise Firewall component, discussing how to install and use each of these, and providing reference information for the elements of each as well. Upgrading to the MySQL Enterprise Firewall Component, and Downgrading the MySQL Enterprise Firewall Component, provide information about migrating between the plugin and component versions of MySQL Enterprise Firewall.